AVR SMART TESTER ARDUINO

   sebagai penghobi elektronik rasanya sangat tertantang untuk membiat alat yang satu ini, yaitu ESR meter, nama lainya transistor tester, smartAVR,Smart tester dll.

  Smart AVR meter adalah alat tester untuk mengetest komponen elektronika, terutama jenis TTL. misalnya untuk mengecek kondisi dan nama pin dari : Transistor. FET, SCR, Dioda, LED, TRIAC, DIAC, Resistor, elso, capasitor.  dll.

  Di berbagai forum elektronika banyak yang membahas dan membuatnya dengan berbagai variasi sesui kreafitas pembuat.

Dengan AVR meter ini kita tidak perlu lagi mengukur dengan AVO meter jika ingin mengetahu pin BCE suatu Transistor, atau pin GDS suatu Mosfet. Cukup pasang komponen yang akan di test pada probe tester, maka posisi kaki akan ditampilkan di layar LCD. 


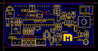
 Sekema dan dan Coding bisa di download pada link di bawah:


CODING







file pdf siap cetak








Komentar

Postingan populer dari blog ini

Sekema konverter Ac to Dc

MEMBUAT VOLT AMPERE METER ARDUINO

MEMBUAT VU METER /JAM LCD 16X2